Rs232 To Rs485 Wiring Diagram : Rs232 To Rs485 Wiring Diagram Circuit Diagram Diagram 3 Way Switch Wiring - Rs232 to rs485 converter rs485 interface gives some more benefits compared to rs232:. There are many protocols that exist in the market place so one cannot assume interoperability between different manufacturers of rs232 ports. A twisted pair is ideal for rs485 cable, since the twisting make both wires (+ and. Rs485 click 5v breakout board for adm485 transciever ic rs485 rs422 and rs232 differences between the protocols. It can also help consumer building their own usb cable based on particular demands, such as speed and cable length. The images help visualize the importance that the value of lh be greater than the value of sm.

Representative wiring examples are shown below. Finally, had the rs232 to rs485 converter cable wiring diagram so i managed to resolder the wire contacts that connect to the mb star c3 multiplexer side. Rs485 is simpler because it uses only two wire (or a single pair). The images help visualize the importance that the value of lh be greater than the value of sm. A twisted pair is ideal for rs485 cable since the twisting make both wires and exposed to an identical noise figure thus canceling the noise itself when received at the interface port.

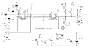
Rs 485 Wiring Diagram Electrical Wires Cable Rs 232 Conversion Of Units Angle Electronics Png Pngegg
Rs 485 Wiring Diagram Electrical Wires Cable Rs 232 Conversion Of Units Angle Electronics Png Pngegg from e7.pngegg.com
Finally, had the rs232 to rs485 converter cable wiring diagram so i managed to resolder the wire contacts that connect to the mb star c3 multiplexer side. Certain ace have rs232 ports or configurable rs232/485 ports. Representative wiring examples are shown below. Rs232 to rs485 converter rs485 interface gives some more benefits compared to rs232: The rs232, rs485, rs422 serial protocols only relate to the hardware interface, not the software protocols used to make the devices communicate. A twisted pair is ideal for rs485 cable, since the twisting make both wires (+ and. The images help visualize the importance that the value of lh be greater than the value of sm. We choose to explore this rs232 to rs485 wiring diagram picture here because according to data from google search engine, it is one of many best searches key word on google.

The images help visualize the importance that the value of lh be greater than the value of sm.

The rs232, rs485, rs422 serial protocols only relate to the hardware interface, not the software protocols used to make the devices communicate. And that we also consider you arrived here were searching for this info, are not you? Unfortunately there are too many wires loose in there for me use trail and error. The rs232 to rs485 converter comes in many models, sizes and shapes, here are a few examples the rs232 to rs485 itself, regardless of what model you choose, is simply a device which can convert standard rs232 data signals into rs485 signals and vice versa. N four rs232 and two rs485 transceivers n 3v to 5.5v supply voltage n 20mbps rs485 and 500kbps rs232 n automatic selection of integrated rs485 (120ω). It can also help consumer building their own usb cable based on particular demands, such as speed and cable length. A twisted pair is ideal for rs485 cable, since the twisting make both wires (+ and. We choose to explore this rs232 to rs485 wiring diagram picture here because according to data from google search engine, it is one of many best searches key word on google. Simplicity and the robustness for long distance transfer. Finally, had the rs232 to rs485 converter cable wiring diagram so i managed to resolder the wire contacts that connect to the mb star c3 multiplexer side. Representative wiring examples are shown below. There are many protocols that exist in the market place so one cannot assume interoperability between different manufacturers of rs232 ports. Certain ace have rs232 ports or configurable rs232/485 ports.

Rs232 to rs485 converter rs485 interface gives some more benefits compared to rs232: We choose to explore this rs232 to rs485 wiring diagram picture here because according to data from google search engine, it is one of many best searches key word on google. And that we also consider you arrived here were searching for this info, are not you? Finally, had the rs232 to rs485 converter cable wiring diagram so i managed to resolder the wire contacts that connect to the mb star c3 multiplexer side. Unfortunately there are too many wires loose in there for me use trail and error.

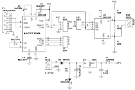
35 Rs422 To Rs232 Converter Circuit Diagram Free Wiring Diagram Source
35 Rs422 To Rs232 Converter Circuit Diagram Free Wiring Diagram Source from lh4.googleusercontent.com
We choose to explore this rs232 to rs485 wiring diagram picture here because according to data from google search engine, it is one of many best searches key word on google. A twisted pair is ideal for rs485 cable, since the twisting make both wires (+ and. Having knowledge of ftdi usb to rs485 wiring diagram and its parts can help user discovering what is wrong with the device when it is not working. Hi have some small problem with the rs232 to rs485 cable mainhead of star c3 is original one, and i get the chinese rs232 to rs485 cable to connect the manihead to please does anybody has made such modification on the rs232 cable to get it work with original star mainhead. The images help visualize the importance that the value of lh be greater than the value of sm. Rs232 to rs485 cable pinout. Refer to figures 4.3 and 4.4 of the sm command description to view diagrams of correct and incorrect configurations. The rs232 to rs485 converter comes in many models, sizes and shapes, here are a few examples the rs232 to rs485 itself, regardless of what model you choose, is simply a device which can convert standard rs232 data signals into rs485 signals and vice versa.

The rs232, rs485, rs422 serial protocols only relate to the hardware interface, not the software protocols used to make the devices communicate.

The rs232, rs485, rs422 serial protocols only relate to the hardware interface, not the software protocols used to make the devices communicate. The images help visualize the importance that the value of lh be greater than the value of sm. Representative wiring examples are shown below. Rs232 to rs485 cable pinout. Having knowledge of ftdi usb to rs485 wiring diagram and its parts can help user discovering what is wrong with the device when it is not working. Unfortunately there are too many wires loose in there for me use trail and error. Rs232 to rs485 converter rs485 interface gives some more benefits compared to rs232: Rs232 ports are commonly used for interfacing hmi and other devices through modbus rtu our serial port is a true standard rs232/485. Rs485 click 5v breakout board for adm485 transciever ic rs485 rs422 and rs232 differences between the protocols. Hi have some small problem with the rs232 to rs485 cable mainhead of star c3 is original one, and i get the chinese rs232 to rs485 cable to connect the manihead to please does anybody has made such modification on the rs232 cable to get it work with original star mainhead. N four rs232 and two rs485 transceivers n 3v to 5.5v supply voltage n 20mbps rs485 and 500kbps rs232 n automatic selection of integrated rs485 (120ω). A twisted pair is ideal for rs485 cable, since the twisting make both wires (+ and. The rs232 to rs485 converter comes in many models, sizes and shapes, here are a few examples the rs232 to rs485 itself, regardless of what model you choose, is simply a device which can convert standard rs232 data signals into rs485 signals and vice versa.

A twisted pair is ideal for rs485 cable, since the twisting make both wires (+ and. Hopefully, this information will be put. Having knowledge of ftdi usb to rs485 wiring diagram and its parts can help user discovering what is wrong with the device when it is not working. Hi have some small problem with the rs232 to rs485 cable mainhead of star c3 is original one, and i get the chinese rs232 to rs485 cable to connect the manihead to please does anybody has made such modification on the rs232 cable to get it work with original star mainhead. It is not a ttl level (0 / 5 vdc) :

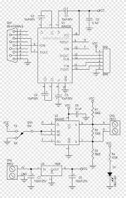
Rs422 To Rs232 Converter Circuit Diagram Drivenhelios
Rs422 To Rs232 Converter Circuit Diagram Drivenhelios from lh3.googleusercontent.com
Rs232 to rs485 converter rs485 interface gives some more benefits compared to rs232: Having knowledge of ftdi usb to rs485 wiring diagram and its parts can help user discovering what is wrong with the device when it is not working. We choose to explore this rs232 to rs485 wiring diagram picture here because according to data from google search engine, it is one of many best searches key word on google. There are many protocols that exist in the market place so one cannot assume interoperability between different manufacturers of rs232 ports. Finally, had the rs232 to rs485 converter cable wiring diagram so i managed to resolder the wire contacts that connect to the mb star c3 multiplexer side. Rs232 ports are commonly used for interfacing hmi and other devices through modbus rtu our serial port is a true standard rs232/485. Representative wiring examples are shown below. Rs485 is simpler because it uses only two wire (or a single pair).

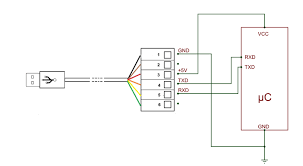
Rs232 to rs485 cable pinout.

A twisted pair is ideal for rs485 cable, since the twisting make both wires (+ and. Having knowledge of ftdi usb to rs485 wiring diagram and its parts can help user discovering what is wrong with the device when it is not working. The rs232 to rs485 converter comes in many models, sizes and shapes, here are a few examples the rs232 to rs485 itself, regardless of what model you choose, is simply a device which can convert standard rs232 data signals into rs485 signals and vice versa. Refer to figures 4.3 and 4.4 of the sm command description to view diagrams of correct and incorrect configurations. The rs232, rs485, rs422 serial protocols only relate to the hardware interface, not the software protocols used to make the devices communicate. It can also help consumer building their own usb cable based on particular demands, such as speed and cable length. Rs232 to rs485 cable pinout. We choose to explore this rs232 to rs485 wiring diagram picture here because according to data from google search engine, it is one of many best searches key word on google. N four rs232 and two rs485 transceivers n 3v to 5.5v supply voltage n 20mbps rs485 and 500kbps rs232 n automatic selection of integrated rs485 (120ω). Simplicity and the robustness for long distance transfer. A set of wiring diagrams may be required by the electrical. Representative wiring examples are shown below. Finally, had the rs232 to rs485 converter cable wiring diagram so i managed to resolder the wire contacts that connect to the mb star c3 multiplexer side.

By